Доста дуго радим у школи и сведок сам како из године у годину млади мењају вредности. У сеоској школи у којој радим, то још увек није у великој мери изражено, као у градским школама, у шта се уверим сваки пут када одем да се распитам о својој деци. Насиље, као и други пороци, полако преовладавају. О поштовању, да и не говорим.
На пиједесталу узора младих суверено владају звезде шоу бизниса и спортисти. Највећи број младих сматра да знање није важно за будућност и жели без много труда да заврши формално образовање. Они немају реалну слику света и не виде везу између учења и успеха у животу. За нарушени систем вредновања данашње омладине, сагласни су стручњаци, подједнаку одговорност треба да сносе родитељи ,друштвени систем и медији.
Деца само копирају одрасле.
Покушај да вратим неке животне вредности је радионица за родитеље и децу „ Самопоштовање“. Ова радионица је намењена одраслима који су спремни заједно са децом да уживају у лепоти откривања животних вредности.
Радионица је као пример добре праксе публикована и налази се на диску Сабора учитеља 2013/14.године, као и у и у Бази радова.
ТЕМА РАДИОНИЦЕ: Самопоштовање
ПРЕДМЕТ: Одељењска заједница
КОРЕЛАЦИЈА СА САДРЖАЈИМА НАСТАВНИХ ПРЕДМЕТА: Српски језик
ОБЛИЦИ РАДА: Фронтални, групни, рад у пару;
МЕТОДЕ РАДА: Разговор, дијалошка, кооперативна, писаних радова;
СРЕДСТВА И ПОМАГАЛА: Огледало, евалуациони листићи, параван, пак папир, фломастери;
ВРЕМЕНСКА АРТИКУЛАЦИЈА РАДИОНИЦЕ: Радионица траје 90 минута. Време за активности није наведено, наставник ће сам проценити када треба прећи на следећу активност и када ће бити паузе.
ОПШТИ ЦИЉ РАДИОНИЦЕ: Проширити доживљај самопоштовања, навести децу да препознају у себи особу која може да воли и буде вољена, да користе гестове и покрете који им доносе доживљај самопоштовања( да се потапшу по рамену, честитају себи на успеху, да се помазе по паметној главици и слично);
СПЕЦИФИЧНИ ЗАДАЦИ:
- Истраживање и развијање универзалних људских вредности као што су: мир, поштовање, сарадња, слобода, срећа, истина, скромност, љубав, одговорност, јединство, толеранција, једноставност….
- Развијање вештина потребних за изграђивање односа заснованих на вредностима са вршњацима, родитељима и другим људима;
- Развијање критичког мишљења и расуђивања, способност промишљања, образлагања и аргументовања сваког свог става или поступка;
- Развијање самопоуздања и способности учења из грешака;
- Вештина сарадње са групом вршњака и заједничко изналажење решења;
- Оспособљавање за јавни наступ;
АКТИВНОСТИ УЧЕНИКА И РОДИТЕЉА: Слушају, размишљају,договарају се ,пишу,испробавају и увежбавају, глуме,гледају,слушају, износе утиске…
АКТИВНОСТИ УЧИТЕЉА: Даје инструкције, организује, усмерава, подстиче, објашњава, поставља питања…
ТОК РАДИОНИЦЕ
1.Активност – Добродошлица родитељима и ученицима, неколико речи о Животним вредностима.
- Техника грозд- Самопоштовање
ГРОЗД је техника подучавања која подстиче слободно и отворено размишљање о свакој теми. Може да послужи и у фази евокације, где сам је и применила, и у фази рефлексије.
Фаза евокације је активно присећање знања о некој теми. То учеснике радионице наводи да преиспитају властито знање и размишљају о теми коју ће детаљније анализирати.
Техника ГРОЗД може да подстакне размишљање пре дубље обраде теме, а може да послужи као начин понављања обрађене теме и као начин стварања нових веза или графичког приказа нивих сазнања.
Ова техника може бити веома корисна у увођењу у процес писања, нарочито за ученике који нерадо пишу, а и као подсетникна сазнања и односе којих можда није ни био свестан.
Кораци у стварању грозда:
- Написати кључну реч или фразу на средини папира, фолије, табле или неке друге површине за писање.
- Записивање речи или фраза које нас асоцирају на ту тему.
- Док се учесници присећају појмова и док их записујем, почињемо да повезујемо појмове за које сматрамо да се могу повезати.
- Записати што више појмова , све док не истекне време или идеје не пресуше.
Нека правила којих се треба придржавати у овој техници:
- Записујте све што учесници кажу, не размишљајте да ли је тачно или не, касније ћемо повезивати…
- Не ограничавајте број појмова, идеја или веза, нека их буде што више.
- При увођењу грозда одаберите тему која је занимљива целој групи.
Док учесници састављају грозд учествује и учитељ.ако и учитељ учествује у раду, учесници увиђају да је та активност важна.
Родитељи и ученици седе у кругу. Пишем реч САМОПОШТОВАЊЕ. Учесници радионице говоре на шта их све та реч асоцира , записујемо. Ова активност , такође подстиче, опажање и изражавање осећања.
- Активност – Подела у групе (учеснике делимо у групе извлачењем картица у боји, картица са исписаним животним вредностима …..).
- Активност – Групе извлаче папире на којима је исписана по једна реченица. Анализирају и пишу шта они о томе мисле.
Самопоштовање је уверење да сам јединствен и вредан пажње.
Самопоштовање је уверење да сам допадљив и способан.
Самопоштовање значи бити задовољан самим собом.
Самопоштовање је кад волимо оно што јесмо.
4.Активност – Презентовање радова и дискусија.
- Активност – У једном делу учионице стављено је огледало, скривено је параваном. Учитељ објашњава да имају прилику да виде неког посебног, веома слатког, изузетног, вредног, јединственог и непоновљивог. Подстаћи их да пожеле да се упознају са том особом. Замолити их да не кажу шта су видели док сви не прођу активност.
- Активност – Разговор: кога су видели иза завесе…. Учитељ слуша одговоре и прати реакције на чињеницу да су видели сопствени одраз у огледалу;

- Активност – Читање текста о самопоштовању( смањујемо за једну групу и чланове распоређујемо у остале три групе ).
Самопоштовање
Шта заправо значи имати самопоштовање?
Самопоштовање је увереност у сопствене вредности, снага поверења у своје идеје и мисли, као и дубина вере у своје поступке.
Самопоштовање није урођено, нити наследно. Оно се успоставља и мења током целог живота под утицајем односа са другима. Самопоштовање више утиче на успех у животу него интелектуални развој.
Неопходно је да себе прихватите онаквим какви јесте, са свим својим слабостима, јер важно је остати веран својој личности.Самопоштовње нас учи да не треба тежити савршенству и да треба следити своје жеље. Свако некад направи грешку и прекори себе, ипак мада је пожељно грешке избегавати, не треба ни себи ни другима, пребацивати због неке ситнице- важно је волети и ценити себе, не понижавати себе. Сваки пут кад помислите нешто лоше о себи, сетите се и неког свог успеха, ситнијег или крупнијег. То ће вас подсетити да имате пуно врлина и да сте вредни љубави и пажње.
Волите и цените себе и више сте него вредни пажње.
Када смо вољени, водићемо рачуна да не нарушавамо самопоштовање у другима.
Деца која имају високо самопоштовање лакше се носе са променама, спремнија су да ризикују, греше и уче из грешака, имају боље односе са другим људима.
Самопоштовање нам помаже да:
- имамо поверење у сопствено опажање, судове, изборе, одлуке и поступке;
- развијамо креативност у игри, истраживању, учењу и дружењу;
- будемо независни у односу са вршњацима;
- верујемо да ће нас залагање довести до повољних резултата;
- активно учествујемо у разговору са другом децом и одраслима,слободно постављамо питања;
- имамо поверења у друге, склапамо и одржавамо пријатељства, будемо уважени и прихваћени у групи;
- храбро разматрамо нове идеје;
- изразимо свој став, чак и када знамо да се други са њим неће сложити;
8.Активност – Учесници добијају задатке које ће урадити на основу текста:
1.Група – Одлике детета високог самопоштовања
2.Група – Одлике детета ниског самопоштовања
3.Група – Како родитељи могу помоћи деци
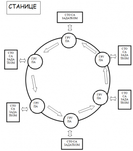
Приликом ове активности користимо технику Станице.
Организација
А) Свака група започиње од једног стола;
Б)Договорити смер кретања, бити сигуран да је свима јасно;
Ц) На договорени знак почиње да се ради задатак за првим столом;
Д) На договорени знак после истека одређеног времена прелази се за следећи сто и ради задатак који је на њему ;
Е) Скренути пажњу да материјале са стола уреде тако да друга група може да ради на њима и да их не носе, носе само своје продукте са собом;
Ф) Контролисати време и сигнализирати јасно и гласно, водити рачуна да група промени сто без обзира да ли је завршила неки задатак;
Г ) Проверавати стање материјала на столовима;
Графички приказ технике Станице
9.Активност – Излиставање.
10.Активност – Упоређивање одлика које су саставили родитељи и деца са одликама које је учитељ припремио.
Особине детета високог самопоштовања
- лако склапа пријатељства, успешно се забавља;
- весело је и пуно енергије, коју често преноси и на другу децу;
- успешно сарађује са вршњацима и одраслима;
- зна да доноси одлуке
- сигурно је у своје способности;
- ради боље уз мањи напор;
- задовољније је својим радом;
- очекује успех;
Особине детета ниског самопоштовања
- није задовољно собом;
- подцењује се;
- има негативно мишљење о себи;
- своје неуспехе приписује својој неспособности;
- успех приписује срећи;
- склоно је тражењу одобрења од других;
- очекује да ће доживети неуспех и да ће га други одбацити;
- чешће се сукобљава са родитељима;
Како родитељи могу помоћи деци да појачају самопоштовање
- Не пропустите прилику да кажете детету шта вам се свиђа код њега, шта је добро учинило и да га волите;
- Не критикујте, истичите добро;
- Учите дете позитивном говору;
- Помозите детету да научи да доноси одлуке и решава проблеме;
- Учите дете да поставља и остварује циљеве;
- Омогућити му и подстицати га да отворено говори о својим осећањима;
- Помоћи да реално схвати своје јаке стране, као и слабости;
- Разговарати о његовим коренима;
- Не упоређивати са браћом и сестрама;
11.Активност – Писање драмског текста на следеће теме :
1.Група – Представљамо дете високог самопоштовања;
2.Група – Представљамо дете ниског самопоштовања;
3.Група – Замишљамо и представљамо ситуацију у којој родитељи помажу детету ниског самопоштовања;
12.Активност – Учесници група увежбавају и глуме, потом разговарамо о виђеном.
13.Активност – Утисци
14.Попуњавање евалуационих листића :
- 3 ствари које сам научила
- 2 ствари које ћу поделити са другима
- 1 ствар коју ћу одмах учинити
На крају радионице родитељи добијају текст који им може поможи да подрже своје дете и да код њега ојачају самопоштовање.
Као родитељ обећавам да ћу…
- Говорити свом детету шта ми се свиђа код њега, шта је добро учинило и стално му стављати до знања да га безусловно волим.
- Нећу критиковати, нити упоређивати са другом децом, браћом и сестрама, увек ћу истицати оно што је добро.
- Учити дете да позитивно мисли и позитивно говори, јер какве су нам мисли, такав нам је и живот.
- Помоћи свом детету да научи да самостално доноси одлуке, дели одговорност у породици и решава проблеме, да поставља и остварује циљеве у животу.
- Подстицати да отворено и без стида говори о својим осећањима.
- Му увек говорити о његовим коренима.
- Читати детету и подстицати га да чита, јер кроз добре приче деца уче да саосећају са другима, уважавају друге, да имају храброст, наду, да преузимају одговорности.
- Подстицати развој самопоуздања код детета дајући му прилику да развија способност и веру у себе, поштоваћу и истицаћу вредност његовог рада и показиваћу га другима.
- Охрабривати радозналост детета и интересовања за науку.
- Пратити и упознати се са оним што дете учи и настојаћу да му помогнем да своје знање примени у свакодневним ситуацијама у кући, бићу укључен у образовање током целе године и разговараћу често са учитељом.
- Обратити пажњу на то шта, када и колико деца гледају ТВ и усмераваћу их на образовне емисије прилагођене њиховом узрасту. Гледаћу ТВ са децом како бих могао разговарати о ономе што гледамо.
- Настојати да се ТВ што мање гледа јер програми и за децу и за одрасле садрже много насиља и других неприхватљивих садржаја.
- Разговарати са дететом свакодневно о томе шта се дешава у школи.
- Проширивати знања и искуства свог детета водећи га у музеје, позориште, спортска игралишта, библиотеку…
- Постављати високе, али достижне циљеве,заједно са дететом, охрабривати га да успе и да учи и греши без страха.
- Одредићемо време и место за рад код куће (учење и домаће задатке).
- Уживаћу у играма и активностима са мојом децом и ражћу заједно са њима.
Коришћена литература :
Интернет:
zivot.krstarica.com/i/zene/cenite-sebe
www.psihologijaonline.com/psihologija-licnosti/126-nase-samopoštovanje
Животне вредности, Дајана Хсу, Дајана Тилман, Креативни центар, 2007.
Коришћена знања стечена на семинарима:
„Како радити са родитељима“-програм бр.128 у Каталогу сталног стручног усавршавања наставника, васпитача и стручних сарадника за школску 2012/13. и 2013/14. годину –аутори Драгана Оцокољић и Гордана Поповић –Божанић
Компетенције К4
Приоритети 7
„Почни од почетка – почетак је важан- подршка раном расту, развоју и учењу“
-програм бр. 607 у Каталогу сталног стручног усавршавања наставника, васпитача и стручних сарадника за школску 2012/13. и 2013/14. годину- аутори Олга Лакићевић, Зорица Трикић, Драгана Коруга.
Компетенције К1
Приоритети 3,7







